登录-栖凤楼论坛,威客小姐网全国楼凤,栖凤阁论坛官网入口,广州一品香论坛地址

[欧盟]RoHS2.0检测项目及常见问题介绍

日期:2021-09-13 16:03:00 浏览量:3153 标签: ROHS测试 ROHS检测

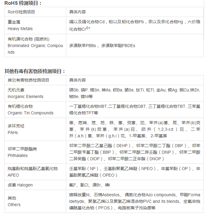
如今ROHS认证已经升级为ROHS2.0了,不但是欧盟ROHS升级还有中国ROHS也升级为ROHS2了。RoHS检测共有十项,一般可以分为四项,六项和十项。RoHS1.0是旧版2002/95/EC,RoHS2.0是现行2011/65/EU,修订是2015/863,不是RoHS3.0。欧盟rohs2.0总共检测几项?2011/65/EC指令改为RoHS10项:铅(Pb),镉(Cd),汞(Hg),六价铬(Cr6+),多溴联苯(PBBs)和多溴联苯醚(PBDEs),增邻苯二甲酸二正丁酯(DBP),邻苯二甲酸正丁基苄酯(BBP),邻苯二甲酸(2-己基)己酯(DEHP),六溴环十二烷(HBCDD)。

目前ROHS的版本为2.0,产品出口欧盟强制要求测试6项。2019年7月22日起强制测试10项。

六项测试标准限值:

Pb铅1000PPM

CD镉100PPM

Hg汞1000PPM

Cr(VI)六价铬1000PPM

PBBs多溴化联苯1000PPM

PBDEs多溴联苯醚1000PPM

十项测试标准限值:

Pb铅1000PPM

CD镉100PPM

Hg汞1000PPM

Cr(VI)六价铬1000PPM

PBBs多溴化联苯1000PPM

PBDEs多溴联苯醚1000PPM

DEHP邻苯二甲酸二乙基己酯1000PPM

BBP邻苯二甲酸丁苄酯1000PPM

DBP邻苯二甲酸二丁酯1000PPM

DIBP邻苯二甲酸二异丁酯1000PMM

RoHS检测适用于所有电子、电器、医疗、通信、玩具、安防信息等产品,它不仅包括整机产品,而且包括生产整机所使用的零部件、原材料及包装件,关系到整个生产链。

[欧盟]RoHS2.0检测项目及常见问题介绍

将产品根据材质进行拆分,以不同的材质分别进行有害物质的检测。一般来说:金属材质需测试四种有害金属元素如(Cd镉/Pb铅/Hg汞/Cr6+六价铬);塑胶材质除了检查这四种有害重金属元素外还需检测溴化阻燃剂(多溴联苯PBB/多溴二苯醚PBDE)。

下面简单列举一下问题让大家更了解ROHS2.0检测相关内容:

Rohs认证

1、2019年起,欧盟RoHS 2.0针对哪些限制物质有新的要求?

2015年6月4日,欧盟发布指令(EU) 2015/863修订RoHS 2.0附录II限制物质清单,在原六项限制物质的基础上,增加四种邻苯二甲酸酯 (DEHP、BBP、DBP、DIBP)。新增的4项邻苯二甲酸酯的限值均为0.1%。至此RoHS 2.0附录II中的限制物质增加到10种。

同时指令还规定:所有电子电气产品(除医疗设备和监控设备)自2019年7月22日起需满足新要求,医疗设备和监控设备自2021年7月22日起需满足新要求。

2、近期欧盟成员国针对RoHS法规的执法状况如何?

2015年起,欧盟成员国在市场执法活动中一直不断加强对电子电气产品RoHS符合性的检查。2018年底至2019年初,欧盟非食品类消费品快速预警系统(RAPEX)一直持续通报RoHS违规案例,涉及通讯、照明、电子配件、电动玩具等不同种类的电子产品,其中绝大部分通报来自瑞典执法机关。频繁出现的违规案例预示着欧盟可能会在今年的市场执法中加强RoHS符合性检查。建议企业加强质量管控,确保产品符合欧盟RoHS要求。

3、欧盟RoHS限制物质是否会增加?

欧盟RoHS咨询机构自2018年起针对RoHS指令附录II限制物质评审修订工作发起过两次公众咨询,这些公众咨询主要针对7项优先物质,包括三氧化二锑,四溴双酚A(TBBP-A),磷化铟(InP),中链氯化石蜡(MCCPs),铍及其化合物,硫酸镍和氨基磺酸镍,二氯化钴和硫酸钴。

咨询评估报告预计会在2019年6月发布,该工作计划最终会确定物质在电子电气产品(EEE)中的使用数据并制定优先物质清单,清单中的物质可能会被欧盟考虑纳入RoHS限制物质列表。

4、今年欧盟RoHS是否有新的豁免更新正式实施?

2018年5月18日,欧盟委员会发布一系列指令,更新7项 RoHS 2.0指令附录III豁免条款(第6(a)、6(a)-I、6(b)、6(b)-I、6(b)-II、6(c)、7(a)、7(c)-I、24、34条) ,涉及铅在多种材料中的应用,包括在高温熔断材料、玻璃和陶瓷上的应用,以及作为合金元素在钢材、铝材、铜材上的应用等。根据欧盟委员会的要求,这些更新的豁免条款将于2019年7月1日起正式实施。

5、阿拉伯联合酋长国(UAE)RoHS何时开始正式管控四种邻苯二甲酸酯 (DEHP、BBP、DBP、DIBP)?

UAE RoHS将产品分为4个组别:

A)第8、9类(医疗设备,体外诊断医疗设备,监控设备以及工业监控设备);

B) 用于A组产品的电线和配件;

C) 除第8、9类以外的所有设备、电线电缆以及用于EEE维修、再利用、升级的部件,第11类的产品除外;

D) 第11类(其他电子电气产品)。

针对不同组别规定了不同的管控时间,其中A组和B组的管控时间为2022年1月1日起,C组和D组的管控时间为2020年1月1日起。

6、中国RoHS达标管理目录何时正式实施?

中国工信部于2018年3月12日发布《电器电子产品有害物质限制使用达标管理目录(第一批)》,要求自公告之日起一年后施行。

因此,自2019年3月12日起,纳入目录的产品,其有害物质含量应符合电器电子产品有害物质限制使用限量要求等相关标准,并纳入电器电子产品有害物质限制使用合格评定制度管理范围。

7、中国RoHS达标管理目录(第一批)包括哪些产品?限量要求是否有例外?

达标管理目录(第一批)包含12类产品:电冰箱、空气调节器、洗衣机、电热水器、打印机、复印机、传真机、电视机、监视器、微型计算机、移动通信手持机、电话单机。

上述产品中铅、汞、镉、六价铬、多溴联苯和多溴二苯醚的含量应符合相关限量要求??悸堑降鼻暗募际跛?,对于目录内产品同时也制定了《达标管理目录限用物质应用例外清单》,列入该清单的应用可暂不按有害物质限量要求执行。

8、中国RoHS与欧盟RoHS针对金属镀层中六价铬含量的测试方法有什么不同?

欧盟RoHS的检测方法一直在不断更新,目前针对金属镀层中六价铬含量的测试标准已更新为IEC 62321-7-1:2015,其取代了旧版的IEC 62321:2008 Annex B标准中金属镀层中六价铬含量的测试内容。新标准中取消了点测试,并取消了以“阳性/阴性”对测试结果的定性描述,而是以测试数据呈现定量结果,单位为μg/cm2。而中国RoHS的检测方法目前参考的是GB/T 26125-2011,等同于IEC 62321:2008标准。

微信扫码关注 CXOlab创芯在线检测实验室
相关阅读
五月芯资讯回顾:原厂涨价函不断,疫情影响供应链

刚刚过去的五月,全球多地疫情反弹,大宗商品涨价延续,IC产业链毫无意外,缺货涨价仍是主旋律。下面就来梳理一下过去的一个月,业内都有哪些值得关注的热点。

2021-06-04 11:16:00
查看详情
马来西亚管控延长,被动元件又悬了?

自五月以来,马来西亚疫情不断升温,每日新增确诊高峰曾突破9000例。严峻形势之下,马来西亚政府于6月1日开始执行为期半个月的全面行动管制。在这之后,每日新增病例呈现下降趋势。

2021-06-18 15:41:07
查看详情
内存市场翻转,涨价来袭!

据媒体近日报道,内存正在重回涨价模式,从去年12月到今年1月,涨幅最多的品种已达30%。据行情网站数据,各类内存条、内存颗粒在12月上旬起开始涨价,至今仍没有停止的意思。

2021-03-05 10:53:00
查看详情
被动元件涨价启动,MLCC和芯片打头阵

据台媒近日报道,MLCC两大原厂三星电机和TDK近期对一线组装厂客户发出通知,强调高容MLCC供货紧张,即将对其调涨报价。在芯片电阻市场,台厂国巨正式宣布从三月起涨价15-25%。紧接着,华新科也对代理商发出涨价通知,新订单将调涨10-15%。

2021-03-05 10:52:00
查看详情
深圳福田海关查获大批侵权电路板,共计超过39万个

据海关总署微信平台“海关发布”10日发布的消息,经品牌权利人确认,深圳海关所属福田海关此前在货运出口渠道查获的一批共计391500个印刷电路板,侵犯了UL公司的“RU”商标专用权。

2021-03-05 11:12:00
查看详情
可靠性测试:常规的可靠性项目及类型介绍

可靠性试验是对产品进行可靠性调查、分析和评价的一种手段。试验结果为故障分析、研究采取的纠正措施、判断产品是否达到指标要求提供依据。根据可靠性统计试验所采用的方法和目的,可靠性统计试验可以分为可靠性验证试验和可靠性测定试验??煽啃圆舛ㄊ匝槭俏舛煽啃蕴匦曰蚱淞恐刀龅氖匝椋ǔS美刺峁┛煽啃允???煽啃匝橹な匝槭怯美囱橹ど璞傅目煽啃蕴卣髦凳欠穹掀涔娑ǖ目煽啃砸蟮氖匝?,一般将可靠性鉴定和验收试验统称为可靠性验证试验。

2021-04-26 16:17:00
查看详情
产品进行可靠性测试的重要性及目的

产品在一定时间或条件下无故障地执行指定功能的能力或可能性??赏ü煽慷取⑹驶褂衅骄薰收霞涓舻壤雌兰鄄返目煽啃?。而且这是一项重要的质量指标,只是定性描述就显得不够,必须使之数量化,这样才能进行精确的描述和比较。

2021-04-26 16:19:00
查看详情
汇总:半导体失效分析测试的详细步骤

失效分析是芯片测试重要环节,无论对于量产样品还是设计环节亦或是客退品,失效分析可以帮助降低成本,缩短周期。 常见的失效分析方法有Decap,X-RAY,IV,EMMI,FIB,SEM,EDX,Probe,OM,RIE等,因为失效分析设备昂贵,大部分需求单位配不了或配不齐需要的设备,因此借用外力,使用对外开放的资源,来完成自己的分析也是一种很好的选择。我们选择去外面测试时需要准备的信息有哪些呢?下面为大家整理一下:

2021-04-26 16:29:00
查看详情
芯片常用失效分析手段和流程

一般来说,集成电路在研制、生产和使用过程中失效不可避免,随着人们对产品质量和可靠性要求的不断提高,失效分析工作也显得越来越重要,通过芯片失效分析,可以帮助集成电路设计人员找到设计上的缺陷、工艺参数的不匹配或设计与操作中的不当等问题。芯片失效分析的常用方法不外乎那几个流程,最重要的还是要借助于各种先进精确的电子仪器。以下内容主要从这两个方面阐述,希望对大家有所帮助。

2021-04-26 16:41:00
查看详情
值得借鉴!PCB板可靠性测试方法分享

PCB电路板是电子元件的基础和高速公路,又称印刷电路板,是电子元器件电气连接的提供者。它的发展已有100多年的历史了;它的设计主要是版图设计;采用电路板的主要优点是大大减少布线和装配的差错,提高了自动化水平和生产劳动率。PCB的质量非常关键,要检查PCB的质量,必须进行多项可靠性测试。这篇文章就是对测试的介绍,一起来看看吧。

2021-04-26 16:47:42
查看详情