登录-栖凤楼论坛,威客小姐网全国楼凤,栖凤阁论坛官网入口,广州一品香论坛地址

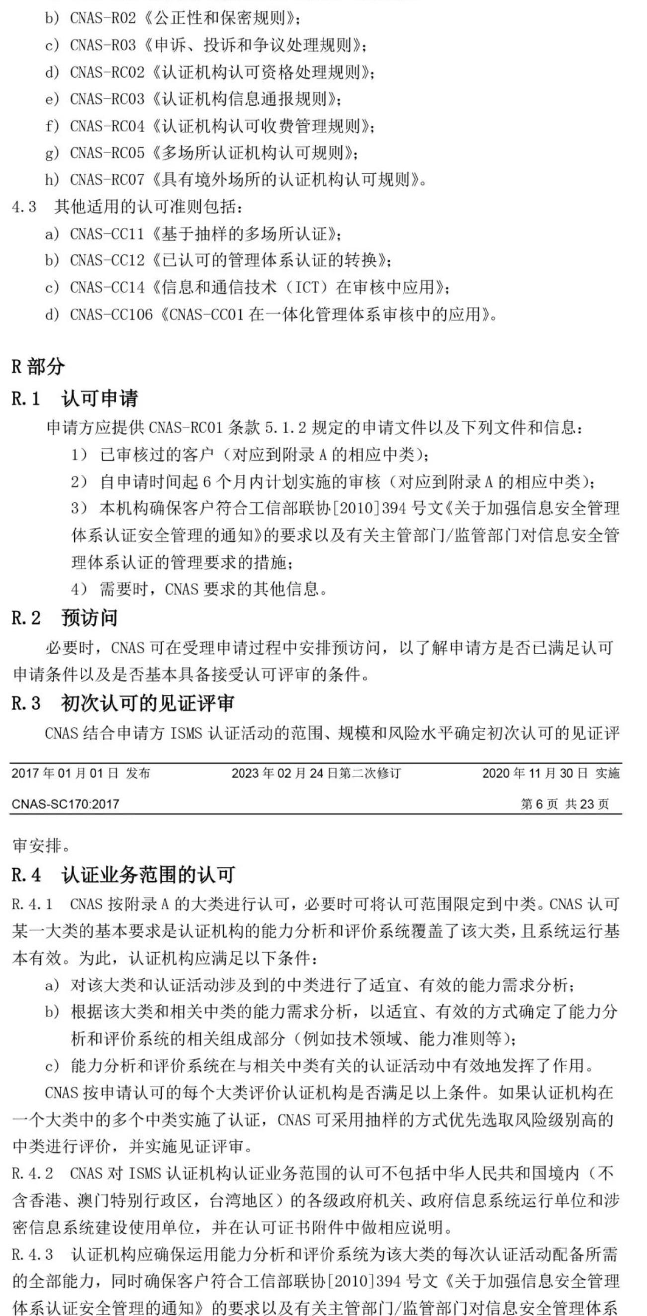
发布!ISO/IEC 27001:2022 标准换版相关认可文件

日期:2023-02-27 16:13:00 浏览量:1991 标签: ISO27001

近日,中国合格评定国家认可委员会(CNAS)发布通知,2月24日修订发布CNAS-EC-066:2022《关于ISO/IEC 27001:2022认证标准换版的认可转换说明》等文件。

ISO/IEC  27001:2022 标准换版相关认可文件    ISO/IEC  27001:2022 标准换版相关认可文件

ISO/IEC  27001:2022 标准换版相关认可文件

ISO/IEC  27001:2022 标准换版相关认可文件

ISO/IEC  27001:2022 标准换版相关认可文件

ISO/IEC  27001:2022 标准换版相关认可文件

ISO/IEC  27001:2022 标准换版相关认可文件

ISO/IEC  27001:2022 标准换版相关认可文件

ISO/IEC  27001:2022 标准换版相关认可文件

ISO/IEC  27001:2022 标准换版相关认可文件

ISO/IEC  27001:2022 标准换版相关认可文件

ISO/IEC  27001:2022 标准换版相关认可文件

ISO/IEC  27001:2022 标准换版相关认可文件

ISO/IEC  27001:2022 标准换版相关认可文件

ISO/IEC  27001:2022 标准换版相关认可文件

ISO/IEC  27001:2022 标准换版相关认可文件

ISO/IEC  27001:2022 标准换版相关认可文件

ISO/IEC  27001:2022 标准换版相关认可文件

ISO/IEC  27001:2022 标准换版相关认可文件

ISO/IEC  27001:2022 标准换版相关认可文件


微信扫码关注 CXOlab创芯在线检测实验室
相关阅读
五月芯资讯回顾:原厂涨价函不断,疫情影响供应链

刚刚过去的五月,全球多地疫情反弹,大宗商品涨价延续,IC产业链毫无意外,缺货涨价仍是主旋律。下面就来梳理一下过去的一个月,业内都有哪些值得关注的热点。

2021-06-04 11:16:00
查看详情
马来西亚管控延长,被动元件又悬了?

自五月以来,马来西亚疫情不断升温,每日新增确诊高峰曾突破9000例。严峻形势之下,马来西亚政府于6月1日开始执行为期半个月的全面行动管制。在这之后,每日新增病例呈现下降趋势。

2021-06-18 15:41:07
查看详情
内存市场翻转,涨价来袭!

据媒体近日报道,内存正在重回涨价模式,从去年12月到今年1月,涨幅最多的品种已达30%。据行情网站数据,各类内存条、内存颗粒在12月上旬起开始涨价,至今仍没有停止的意思。

2021-03-05 10:53:00
查看详情
被动元件涨价启动,MLCC和芯片打头阵

据台媒近日报道,MLCC两大原厂三星电机和TDK近期对一线组装厂客户发出通知,强调高容MLCC供货紧张,即将对其调涨报价。在芯片电阻市场,台厂国巨正式宣布从三月起涨价15-25%。紧接着,华新科也对代理商发出涨价通知,新订单将调涨10-15%。

2021-03-05 10:52:00
查看详情
深圳福田海关查获大批侵权电路板,共计超过39万个

据海关总署微信平台“海关发布”10日发布的消息,经品牌权利人确认,深圳海关所属福田海关此前在货运出口渠道查获的一批共计391500个印刷电路板,侵犯了UL公司的“RU”商标专用权。

2021-03-05 11:12:00
查看详情
可靠性测试:常规的可靠性项目及类型介绍

可靠性试验是对产品进行可靠性调查、分析和评价的一种手段。试验结果为故障分析、研究采取的纠正措施、判断产品是否达到指标要求提供依据。根据可靠性统计试验所采用的方法和目的,可靠性统计试验可以分为可靠性验证试验和可靠性测定试验。可靠性测定试验是为测定可靠性特性或其量值而做的试验,通常用来提供可靠性数据??煽啃匝橹な匝槭怯美囱橹ど璞傅目煽啃蕴卣髦凳欠穹掀涔娑ǖ目煽啃砸蟮氖匝?,一般将可靠性鉴定和验收试验统称为可靠性验证试验。

2021-04-26 16:17:00
查看详情
产品进行可靠性测试的重要性及目的

产品在一定时间或条件下无故障地执行指定功能的能力或可能性。可通过可靠度、失效率还有平均无故障间隔等来评价产品的可靠性。而且这是一项重要的质量指标,只是定性描述就显得不够,必须使之数量化,这样才能进行精确的描述和比较。

2021-04-26 16:19:00
查看详情
汇总:半导体失效分析测试的详细步骤

失效分析是芯片测试重要环节,无论对于量产样品还是设计环节亦或是客退品,失效分析可以帮助降低成本,缩短周期。 常见的失效分析方法有Decap,X-RAY,IV,EMMI,FIB,SEM,EDX,Probe,OM,RIE等,因为失效分析设备昂贵,大部分需求单位配不了或配不齐需要的设备,因此借用外力,使用对外开放的资源,来完成自己的分析也是一种很好的选择。我们选择去外面测试时需要准备的信息有哪些呢?下面为大家整理一下:

2021-04-26 16:29:00
查看详情
芯片常用失效分析手段和流程

一般来说,集成电路在研制、生产和使用过程中失效不可避免,随着人们对产品质量和可靠性要求的不断提高,失效分析工作也显得越来越重要,通过芯片失效分析,可以帮助集成电路设计人员找到设计上的缺陷、工艺参数的不匹配或设计与操作中的不当等问题。芯片失效分析的常用方法不外乎那几个流程,最重要的还是要借助于各种先进精确的电子仪器。以下内容主要从这两个方面阐述,希望对大家有所帮助。

2021-04-26 16:41:00
查看详情
值得借鉴!PCB板可靠性测试方法分享

PCB电路板是电子元件的基础和高速公路,又称印刷电路板,是电子元器件电气连接的提供者。它的发展已有100多年的历史了;它的设计主要是版图设计;采用电路板的主要优点是大大减少布线和装配的差错,提高了自动化水平和生产劳动率。PCB的质量非常关键,要检查PCB的质量,必须进行多项可靠性测试。这篇文章就是对测试的介绍,一起来看看吧。

2021-04-26 16:47:42
查看详情